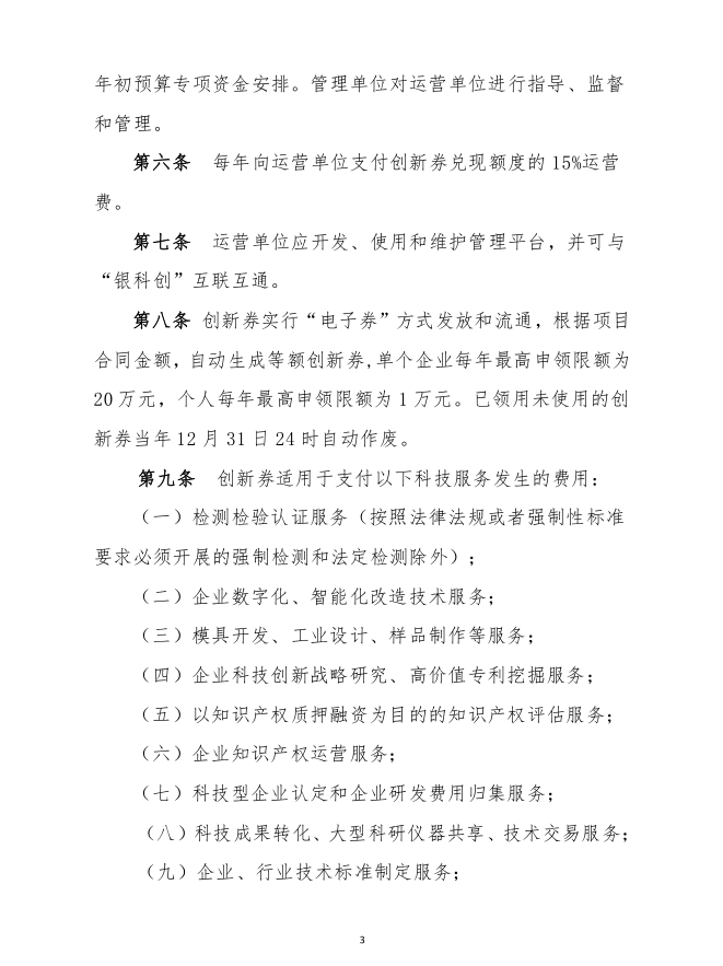
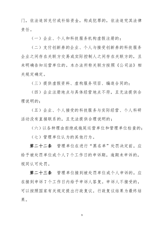
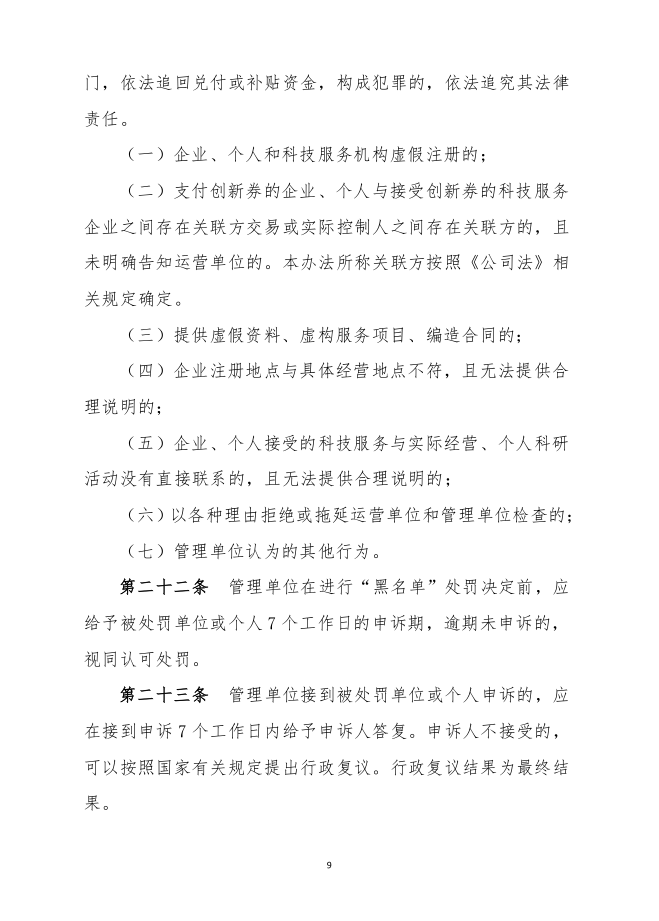
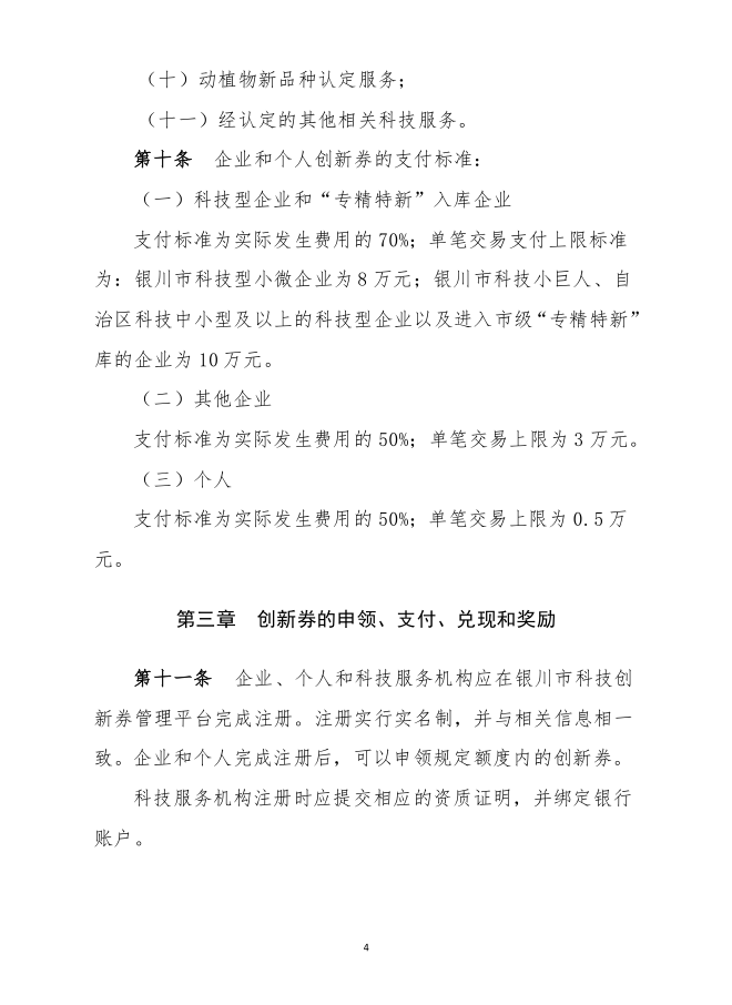
登录
|
注册
平台首页
工作动态
管理办法
操作指南
专业服务机构
服务流程
联系我们
创新券使用情况
首页
>
管理办法
关于印发《银川市科技创新券管理办法》的通知
来源:银川科技局
发布日期: 2020-03-27