登录| 注册
  • 平台首页
  • 工作动态
  • 管理办法
  • 操作指南
  • 专业服务机构
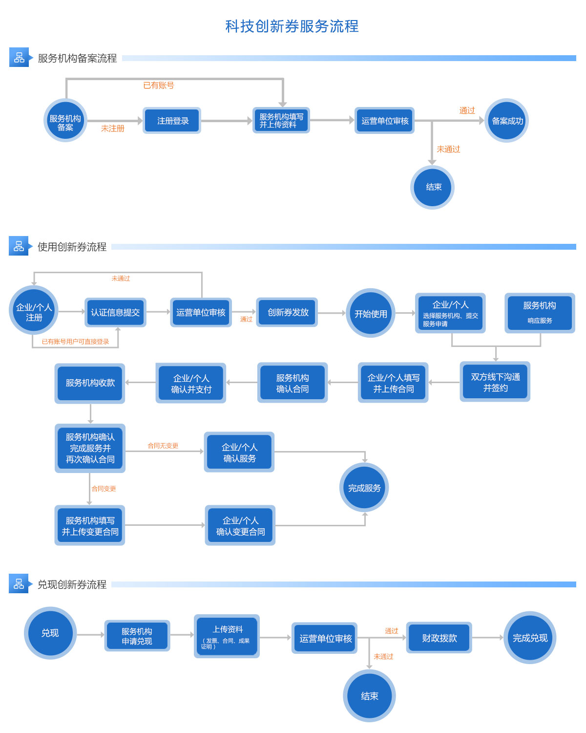
  • 服务流程
  • 联系我们
  • 创新券使用情况

主办单位:银川市科学技术局 地址:银川市金凤区北京中路166号

银川市生产力促进中心 地址:宁夏银川市兴庆区解放东街朝阳巷19号 电话:4006881529 传真:0951-6021932

技术支持:银川中小在线资信服务有限公司 宁ICP备18002109号